No.11353
? Wide 4.5V-18V Input Voltage Range
? 0.6V-7V Output Voltage Range
? 8A Continuous Output Current
? Integrated 25mΩ/12mΩ Rdson of HS/LS Power
MOSFETs
? Fixed 1ms Soft-start Time
? Selectable 400KHz, 800KHz and 1.2MHz
Switching Frequencies
? Selectable PFM, USM and PWM Operation
Modes
? Cycle-by-Cycle Current Limiting
? Output Over-Voltage Protection
? Over-Temperature Protection
? Available in a QFN 12-leads 2mmx3mm Package
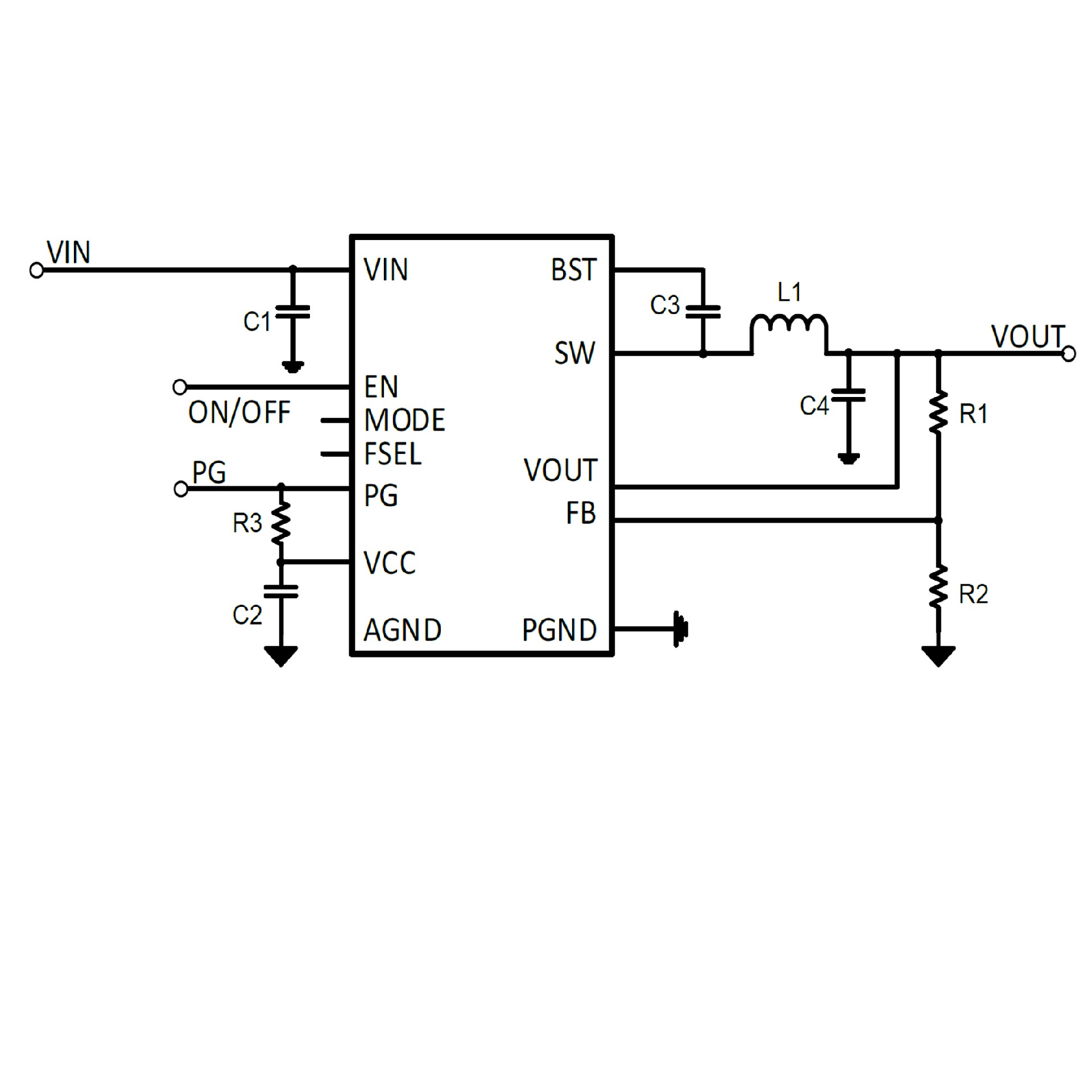
The SCT2280 is a high efficiency synchronous stepdown DC-DC converter with 4.5V-18V input voltage range and adjustable output voltage down to 0.6V. It offers a small saving 2mmx3mm QFN package that supplies continuous 8A output current. The device fully integrates high-side and low-side power MOSFETs with 25mΩ/12mΩ on-resistance to minimize the conduction loss.
The SCT2280 adopts a Constant On-Time (COT) control to provide fast transient response and easy loop stabilization. The switching clock frequency can be selected from 400KHz, 800KHz and 1.2MHz for optimization of the filter size and output voltage ripple. The device offers fixed 1ms soft start to prevent inrush current during the startup of output voltage ramping. Power Good with open drain output signals that the output voltage is within regulation.
The SCT2280 has the MODE pin to select Pulse Frequency Modulation (PFM) operation mode to achieve the light load power save, or Ultrasonic Mode (USM) to keep the switching frequency above audible frequency areas during light-load or no-load conditions, or the PWM mode to achieve the small output ripple.
Full protection includes over current protection, under-voltage protection, and thermal shutdown.
The converter requires a minimum number of external components and is available in a QFN- 12 (2mmx3mm) package.

