No.11215
? PO at 1% THD+N, VCC = 5V
RL = 3Ω 2.5W (typ)
RL = 4Ω 2.1W (typ)
RL = 8Ω 1.3W (typ)
? Low Shutdown Current 0.02μA
? Operation Supply Voltage 2.6V to 5.5V
? PSRR at 217Hz 80dB (typ)
? 3D Enhancement
? Selectable Headphone Enable Modes
? Stereo Headphone Amplifier Mode
? Improved “click and pop” Suppression Circuitry
? Thermal Shutdown Protection Circuitry
? -40℃ to +85℃ Operating Temperature Range
? Green TQFN4×4-24L Package
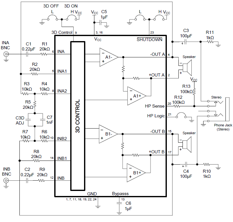
The SGM4888 is a dual bridge-connected audio power amplifier which, when connected to a 5V supply, will deliver 2.1W to a 4Ω load or 2.5W to a 3Ω load with 1% THD+N
The SGM4888 has two separate HP (headphone) enable inputs, each having different logic level thresholds. Either HP enable input activates the single ended headphone mode and disables the BTL output mode. The HP Sense input is for use with a normal stereo headphone jack. The remaining input, HP Logic, accepts standard logic level thresholds.
To simplify audio system design, the SGM4888 combines dual bridge speaker amplifiers and stereo headphone amplifiers on one chip.
The SGM4888 features a low-power consumption shutdown mode and thermal shutdown protection. It also utilizes circuitry to reduce “clicks and pops” during device turn-on.

