No.11221
? SGM4917A: External Feedback Gain Network SGM4917B:
Fixed -2V/V Gain
? No Bulky DC-Blocking Capacitors Required
? Ground-Referenced Outputs Eliminate DC-Bias Voltage
on Headphone Ground Pin
? No Degradation of Low-Frequency Response Due to
Output Capacitors
? Differential Inputs for Enhanced Noise Cancellation
? 80mW into 32Ω Load from 5V Power Supply at THD+N = 0.1%
(TYP, per Channel)
? Low 0.02% THD+N
? High PSRR (-78dB at 217Hz)
? Integrated Click-and-Pop Suppression
? 2.7V to 5.5V Single Supply Operation
? Low Quiescent Current (2.7mA at VDD = 5V)
? Shutdown Control
? Under-Voltage Lockout Function
? -40℃ to +85℃ Operating Temperature Range
? Available in Green TQFN-3×3-16L Package
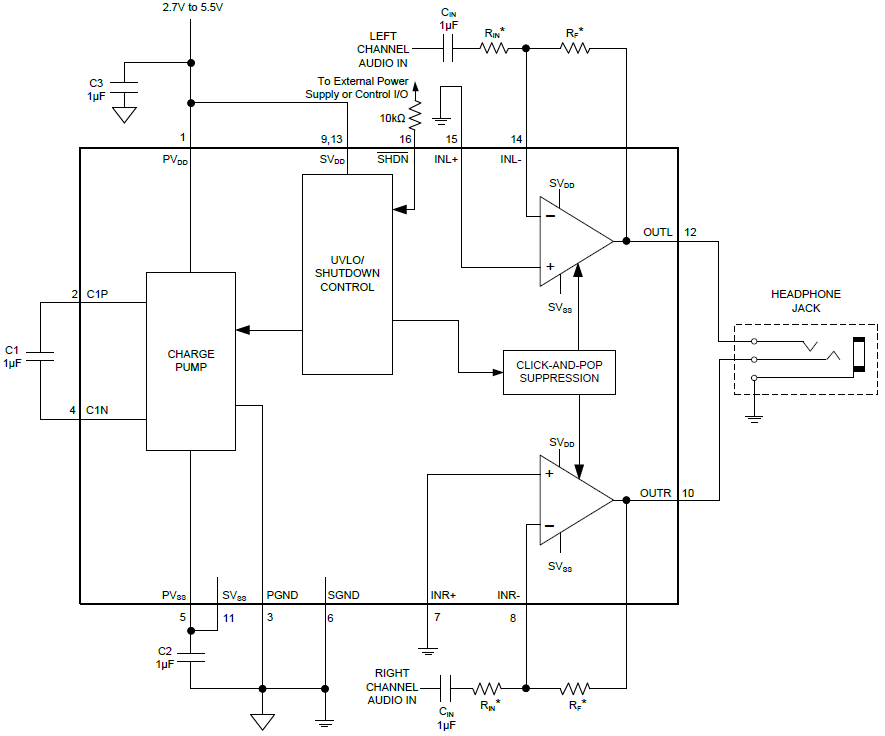
The SGM4917 stereo headphone amplifier is designed for portable equipment where board space is at a premium. The SGM4917 uses capless architecture to produce a ground-referenced output from a single power supply, eliminating the need for large DC-blocking capacitors for output, saving cost, board space, and component height. Additionally, for SGM4917B, the gain is set internally (-2V/V), further reducing component count. For SGM4917A, the gain can be adjusted by external feedback resistors.
The SGM4917 delivers up to 80mW per channel into a 32Ω load and has low 0.02% THD+N. A -78dB power supply rejection ratio (PSRR) at 217Hz allows this device to operate from noisy digital supplies without an additional linear regulator. Comprehensive click-and- pop circuitry suppresses audible clicks and pops on startup and shutdown.

