No.11225
? Active-High Shutdown Mode
? 158mW into 16Ω Load from 5V Power Supply at THD+N = 0.1%
Typical (per Channel)
? 87mW into 32Ω Load from 5V Power Supply at THD+N = 0.1%
Typical (per Channel)
? Unity Gain Stable
? 2.5V to 5.5V Operation
? Shutdown Pin is Compatible with 1.8V Logic
? Shutdown Current: 0.5μA (TYP)
? Click and Pop Reduction Circuitry
? -40℃ to +85℃ Operating Temperature Range
? Pb-Free MSOP-8 Package
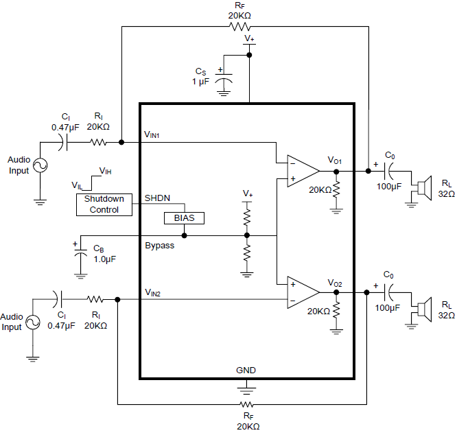
The SGM4810 is a dual audio power amplifier capable of delivering 158mW per channel of continuous average power with less than 0.1% distortion (THD + N) when it drives a 16Ω speaker from a 5.0V power supply. It is designed to maximize audio performance in portable applications such as mobile phone. The portable application requires audio power amplifier has minimum of external components and can operate from a single 2.5V to 5.5V power supply. SGM4810 features an externally controlled, active-high, micropower consumption shutdown mode, as well as an internal thermal shutdown protection mechanism. The SGM4810 does not require bootstrap capacitors or snubber networks. It is optimally suited for low-power portable systems.
For maximum flexibility, the SGM4810 provides an externally controlled gain (with resistors), as well as an externally controlled turn-on time (with the bypass capacitor).

